B29 Управление программами проектов по методу синхронизации проектов по контрольным рубежам (гейтовая модель - Stage-Gate)

  1. Отсутствие единой системы синхронизации проектов в программе.
  2. Нет четкого механизма согласования сроков и результатов между взаимосвязанными проектами.
  3. Сложно отслеживать взаимозависимости, что приводит к задержкам в ключевых этапах программы.
  4. Избыточное погружение руководства в оперативное управление.
  5. Контроль деталей каждого проекта, вместо фокуса на стратегических решениях.
  6. Отсутствие четких критериев для выявления критических отклонений.
  7. Отсутствие формальных критериев прохождения ключевых этапов.

В этом разделе надо перечислить выгоды, которые могут быть получены в результате эксплуатации данного решения. Например, экономия времени пользователей.

  1. Эффективное управление сложными программами:
    a. Фокус только на ключевых контрольных рубежах, а не на деталях каждого проекта.
    b. Сокращение времени на принятие решений за счет четких критериев оценки.
  2. Раннее выявление и решение проблем:
    a. Выявление отклонений на контрольном рубеже позволяет оперативно корректировать планы.
    b. Снижение риска срыва сроков программы за счет своевременного перепланирования.
  3. Повышение прозрачности и ответственности:
    a. Четкое распределение ответственности между участниками программы.
    b. Все участники работают в едином информационном поле с пониманием ключевых рубежей.
  4. Стандартизация процессов управления:
    a. Единая методология оценки достижения контрольных рубежей для всех проектов программы.
    b. Возможность сравнения эффективности управления на разных этапах программы
  1. Метод синхронизации проектов по контрольным рубежам (гейтовая модель - Stage-Gate) предназначен для управления сложными программами проектов через выделение на этапах жизненного цикла контрольных рубежей. Это позволяет сосредоточить внимание руководства на критически важных моментах, своевременно выявлять и решать проблемы, а также обеспечить согласованность работы всех проектов в программе.
  2. Такой подход позволяет управлять программой без погружения в оперативное управление каждого проекта, если нет значимых отклонений. При использовании данного метода внутри этапов для целей контроля выделяются контрольные рубежи (КР). Для КР определяются формальные критерии его прохождения. Если КР не достигается в срок, то проводится оценка рисков и перепланирование дальнейшего хода проектов.

  1. Модель контрольных рубежей (КР):
    a. Формальные критерии прохождения каждого КР (например, «Критерий 1», «Критерий 2»).
    b. Эталонная модель КР определяется для каждой программы
  2. Распределение ответственности:
    a. Проектный офис обеспечивает синхронизацию, контролирует достижение КР, готовит отчеты.
    b. Руководители проектов отвечают за достижение КР и их критериев в установленные сроки.
  3. Отчетность:
    a. Отчеты о достижении критериев контрольных рубежей проекта.
    b. Отчеты о достижении контрольных рубежей программы.
    c. Согласование прохождения КР на основании критериев.
  4. Триггеры.


  1. Фокус: Управление программой без погружения в оперативные детали каждого проекта.
  2. Заданные критерии прохождения КР для всех проектов программы, проверка достижения контрольных рубежей.
  3. Выявление проблем на ранних стадиях.
  4. Возможность адаптации модели под специфику любой программы проектов (строительство, ИТ, инвестиции).
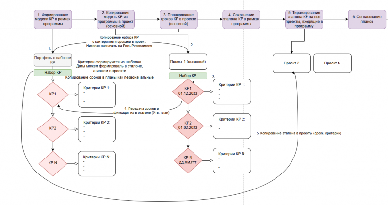
  1. Перенос эталона с заданными критериями в проект/ в проекты программы.
  2. Назначение ответственного на КР, которые проверяет и согласовывает завершенные руководителем проекта КР.
  3. Утверждение сроков эталона по главному (основному) проекту программы.
  4. Формирование отчетности с визуализацией отклонений через световую индикацию.

Описание решения и иллюстрации: функциональности решения ИСУП, пользовательские функции и сценарии. Карточка программы:

Список КР в программе:

Критерии по каждому КР программы:

Управление процессом переноса КР из эталона в проекты:

Работы с КР и критериями КР в проекте:

Отчет по проекту о достижении КР (объектный отчет):

Отчет по программе:

Отчет по синхронизации КР программы на основании дорожной карты:

Сводный отчет реестра проектов:

**Если Вам интересно подробнее узнать о возможностях платформы и решений на базе ADVANTA,**
**то Вы можете связаться с нами:**